Vue.js
https://cn.vuejs.org/

Vue.js(发音 /vjuː/,类似 view)是由尤雨溪(Evan You)于2014年发布的一款轻量级、渐进式 JavaScript 前端框架,专注于高效构建用户界面与单页应用(SPA)。
它基于标准 HTML、CSS、JavaScript,核心是响应式数据绑定与组件化开发:
- 响应式:数据变化时,视图自动同步更新,无需手动操作 DOM。
- 组件化:将界面拆分为独立、可复用的单文件组件(.vue),封装逻辑、模板与样式。
- 渐进式:可按需引入,小到用 <script> 标签增强网页交互,大到配合 Vue Router、Pinia 构建全栈应用。
Vue 语法直观、文档完善、性能优异(虚拟 DOM 优化),兼具易用性、灵活性与高效性,是全球主流前端框架之一。
Javascript开发常见需求
MVVM
组件
MVVM模式
MVVM 全称 Model–View–ViewModel,是一种前端架构设计模式,Vue 就是典型的 MVVM 框架。
数据驱动视图,视图同步数据,中间由 ViewModel 自动衔接,开发者不用手动操作 DOM。


MVVM 的核心特点
- 双向绑定:数据 ↔ 视图自动同步
- 低耦合:视图和数据分开,互不污染
- 开发者不用操作 DOM,只关心数据逻辑
数据驱动和组件式编程
数据驱动
不用手动改 DOM,只改数据,页面自动跟着变。
与jQuery对比
- 传统 jQuery:改文字 → 找到 DOM → 赋值
- Vue 数据驱动:改数据 → Vue 自动帮你更新页面
开发者只需关心数据是什么,不关心页面怎么刷新。
核心特点 - 以数据为中心 页面展示、样式、列表渲染,都由数据决定。
-
数据变 → 视图自动更新 修改
data里的变量,视图自动刷新,不用操作 DOM。 -
视图操作同步回数据(双向绑定) 输入框输入内容,数据自动跟着变,不用
value、不用监听事件。 -
减少 DOM 操作 几乎不用
getElementById、innerHTML、jQuery 之类。

组件式编程
把页面拆成一个个独立、可复用的小模块,像搭积木一样拼成完整页面。
核心思想
- 一个页面 = 多个组件组合而成
- 每个组件独立封装:自己的 HTML、CSS、JS
- 组件可以复用、嵌套、互相通信
- 便于维护、分工协作、单元测试
组件的特点 - 可复用 写一次导航栏、按钮、卡片,到处都能用。
-
独立作用域 数据和样式默认不互相污染(Vue 单文件组件 + scoped)。
-
可嵌套 组件里可以再放组件,形成组件树。
-
可通信 父子组件通过 props、emit 传递数据; 复杂项目用 Pinia/Vuex 统一管理。

这个理念不是来源于vue, 把web组件式开发发扬光大的应该是react了,组件开发是一种朴素的开发思想,分而治之,大型系统拆分成一个个的小模块小组件,分配给不同的人。额外的好处是顺便能复用这个组件。
组件理解
理解组件的思想可以类比函数。一个函数包含哪些东西呢?
-
形参
-
局部变量
-
函数名
-
返回值
与Vue组件类比
| 函数 | Vue组件 |
|---|---|
| 形参 | Slot,props |
| 局部变量和局部函数 | Data, methods |
| 函数名 | Name |
| Return | template |
Hello Vue
-
效果
-
源代码
生命周期
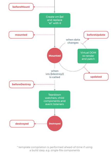
每个 Vue 实例在被创建之前都要经过一系列的初始化过程。例如,实例需要配置数据观测(data observer)、编译模版、挂载实例到 DOM ,然后在数据变化时更新 DOM 。在这个过程中,实例也会调用一些 生命周期钩子 ,这就给我们提供了执行自定义逻辑的机会。 它可以总共分为8个阶段:
-
beforeCreate:在实例初始化之后,数据观测(data observer) 和 event/watcher 事件配置之前被调用。
-
created:实例已经创建完成之后被调用。在这一步,实例已完成以下的配置:数据观测(data observer),属性和方法的运算, watch/event 事件回调。然而,挂载阶段还没开始,$el 属性目前不可见。
-
beforeMount:在挂载开始之前被调用:相关的 render 函数首次被调用。该钩子在服务器端渲染期间不被调用。
-
mounted: el 被新创建的 vm.$el 替换,并挂载到实例上去之后调用该钩子。如果 root 实例挂载了一个文档内元素,当 mounted 被调用时 vm.$el 也在文档内。该钩子在服务器端渲染期间不被调用。
-
beforeUpdate:数据更新时调用,发生在虚拟 DOM 重新渲染和打补丁之前。 你可以在这个钩子中进一步地更改状态,这不会触发附加的重渲染过程。该钩子在服务器端渲染期间不被调用。
-
updated:由于数据更改导致的虚拟 DOM 重新渲染和打补丁,在这之后会调用该钩子。当这个钩子被调用时,组件 DOM 已经更新,所以你现在可以执行依赖于 DOM 的操作。然而在大多数情况下,你应该避免在此期间更改状态。如果要相应状态改变,通常最好使用计算属性或 watcher 取而代之。该钩子在服务器端渲染期间不被调用。
-
beforeDestroy:实例销毁之前调用。在这一步,实例仍然完全可用。该钩子在服务器端渲染期间不被调用。
-
destroyed:Vue 实例销毁后调用。调用后,Vue 实例指示的所有东西都会解绑定,所有的事件监听器会被移除,所有的子实例也会被销毁。该钩子在服务器端渲染期间不被调用。
API风格
-
用包含多个选项的对象来描述组件的逻辑
-
适合面向对象
-
使用导入的 API 函数来描述组件逻辑
-
适合结构化
模板语法
Vue.js 使用了基于 HTML 的模板语法,允许开发者声明式地将 DOM 绑定至底层 Vue 实例的数据。所有 Vue.js 的模板都是合法的 HTML,所以能被遵循规范的浏览器和 HTML 解析器解析
-
文本
<span>Message: {{ msg }}</span><span v-once>这个将不会改变: {{ msg }}</span>
-
原始 HTML
<p>Using v-html directive: <span v-html="rawHtml"></span></p>
-
Attribute
<div v-bind:id="dynamicId"></div>
-
使用 JavaScript 表达式
{{ number + 1 }}{{ ok ? 'YES' : 'NO' }}{{ message.split('').reverse().join('') }}<div v-bind:id="'list-' + id"></div>
-
指令 (Directives) 是带有 v- 前缀的特殊 attribute
<p v-if="seen">现在你看到我了</p>
-
参数
-
<a v-bind:href="url">...</a> -
<a v-on:click="doSomething">...</a>
-
-
修饰符
<form v-on:submit.prevent="onSubmit">...</form>
-
v-bind 缩写
-
<!-- 完整语法 --> <a v-bind:href="url">...</a> -
<!-- 缩写 --> <a :href="url">...</a>
-
-
v-on 缩写
-
<!-- 完整语法 --> <a v-on:click="doSomething">...</a> -
<!-- 缩写 --> <a @click="doSomething">...</a>
-
Vue.js常用指令
Vue 核心指令] --> B[条件渲染
]
B --> B1[v-if
根据表达式真假删除/插入元素]
B --> B2[v-show
不管条件是否成立,都会渲染 html,v-if 仅条件成立时渲染]
B --> B3[v-else
与 v-if 或 v-show 配合,v-if 不成立时显示]
A --> C[列表渲染
]
C --> C1[v-for
基于数组渲染列表,类似 JavaScript 遍历语法]
A --> D[事件处理
]
D --> D1[v-on
监听 DOM 事件,用法类似 v-bind,如给 button 加点击事件]
A --> E[表单输入绑定
]
E --> E1[v-model
在表单 input、textarea、select 元素上创建双向数据绑定]
组件化应用构建
全局注册
局部注册
风格指南
组件名为多个单词
单文件组件文件的大小写
-
单文件组件的文件名应该要么始终是单词大写开头 (PascalCase)
-
要么始终是横线连接 (kebab-case)
Vue.js快速起步
安装
-
独立版本
-
使用CDN
-
NPM
-
Web Server
- Node.js
-
依赖管理工具
- NPM,yarn
-
打包工具
- Vite
-
Vue.js目录结构
| 目录 | 说明 |
|---|---|
| build | 项目构建(webpack)相关代码 |
| config | 配置目录,包括端口号等。我们初学可以使用默认的。 |
| node_modules | npm 加载的项目依赖模块 |
| src | 这里是我们要开发的目录,基本上要做的事情都在这个目录里。 |
| src/assets | 放置一些图片,如logo等。 |
| src/components | 目录里面放了一个组件文件,可以不用。 |
| src/App.vue | 项目入口文件,我们也可以直接将组件写这里,而不使用 components 目录。 |
| src/main.js | 项目的核心文件。 |
| static | 静态资源目录,如图片、字体等。 |
| test | 初始测试目录,这些是一些配置文件,包括语法配置,git配置等。 |
| index.html | 首页入口文件,你可以添加一些 meta 信息或统计代码啥的。 |
| package.json | 项目配置文件。 |
| README.md | 项目的说明文档,markdown 格式 |
不同技术选型对比
| js-version.html | |
|---|---|
1 2 3 4 5 6 7 8 9 10 11 12 13 14 15 16 17 18 19 20 21 22 23 24 25 26 27 28 29 30 31 32 33 34 35 36 37 38 39 40 41 42 43 44 45 46 47 48 49 50 51 52 53 54 55 56 57 58 59 60 61 62 63 64 65 66 67 68 69 70 71 72 73 74 75 76 77 78 79 80 81 82 83 84 85 86 87 88 89 90 91 92 93 94 95 96 97 98 99 100 101 102 103 104 105 106 107 108 109 | |
| vuetify-version.html | |
|---|---|
1 2 3 4 5 6 7 8 9 10 11 12 13 14 15 16 17 18 19 20 21 22 23 24 25 26 27 28 29 30 31 32 33 34 35 36 37 38 39 40 41 42 43 44 45 46 47 48 49 50 51 52 53 54 55 56 57 58 59 60 61 62 63 64 65 66 67 68 69 70 71 72 73 74 75 76 77 78 79 80 81 82 83 84 85 86 87 88 89 90 91 92 93 94 95 96 97 98 99 100 101 102 103 104 105 | |